发布时间:2026-03-03 09:22:21 作者:棋子
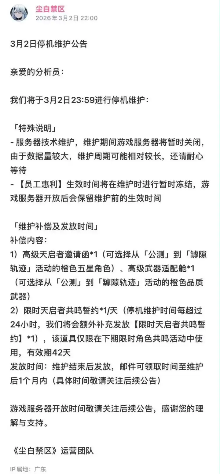
尘白禁区在玩家群体中热度颇高,其服务器的一举一动都备受瞩目。3月2日晚十点,尘白禁区运营团队发布的一则公告,让众多玩家瞬间紧张起来,原来游戏即将开启无限期停服维护,这一动态迅速在游戏圈内掀起波澜。
尘白禁区无限期停服维护及对应补偿方案说明
一、停服维护具体安排
1.维护开启与结束时间
3月2日23:59,尘白禁区游戏服务器正式停机维护。由于此次维护涉及的数据量颇为庞大,所以服务器重新开放的时间尚无法确定,需等待运营团队另行通知。
2.游戏内特殊机制处理
在游戏停服维护期间,游戏内的员工惠利生效时间会暂时停止计算,待服务器重新开放后,将恢复并保留维护前的生效时长。
二、维护补偿详细内容
1.基础补偿项目
此次维护为玩家准备了丰厚的补偿,其中包含一张高级天启者邀请函,玩家凭借此邀请函能够从“公测”到“罅隙轨迹”活动中的橙色五星角色里任选其一;还有一份高级武器适配舱,可让玩家挑选对应活动的橙色品质武器。
2.额外补偿规则
除了基础补偿外,还有限时天启者共鸣誓约道具,每天会发放1个。若停机维护时长每超过24小时,就会额外再发放1个该道具。不过要注意,这个道具仅限下期限时角色共鸣活动使用,且有效期为42天。所有补偿将在维护结束后发放,玩家可在维护结束后的1个月内通过邮件领取。
攻略文章为奇奇玩所有,未经允许不得转载。
幕布是助力捕捉灵感、记录内容的实用工具,具备管理任务、生成图片等丰富功能,还能帮用户养成结构化思维。本文将介绍幕布导出PDF、调整字体大小的方法,以及从新建文档到导出成果的详细使用步骤,助你轻松上手,提升工作学习效率。
11-05 11:17
语法分析助手是一款专业的英语学习工具,能够深入解析句子成分、标注单词词性,并提供英汉对照、音标连读与多口音朗读等实用功能。无论是进行句子分析还是开展针对性练习,它都能帮助用户清晰理解语法结构,高效提升英语应用能力。本指南将详细介绍其核心操作方法。
11-05 10:06
Blackmagic Camera是专业影视设备公司打造的免费数字电影摄影机模拟应用,将好莱坞级专业能力带到移动设备。安卓版功能强大,提供全面手动控制、高效工作流程。本文将为你介绍其导出、拍照方法及使用技巧,助你轻松上手,拍出专业视频。
10-20 11:20
漫天星是漫画迷的福音软件,全网同步更新海量热门漫画。输入关键字可快速定位,榜单推荐优质漫画告别漫荒,收藏功能第一时间提醒更新,还支持离线缓存。下面将介绍如何下载漫画、解决加载问题及注销账号的操作,快来体验。
10-18 11:36
盐言故事是智者四海公司研发的免费看小说软件,资源丰富、类型多样,可依喜好筛选。软件操作简单,能签到获道具、便捷阅读、交流心得。此外,还能自由切换故事声音,把心仪作品添加到喜欢列表,快来开启精彩阅读之旅。
10-17 11:26
无尽噩梦系列新动态及兑换码福利来袭
在恐怖冒险游戏领域,无尽噩梦系列凭借独特剧情与惊悚氛围收获众多玩家青睐。如今新作消息不断,新的旅途开启,还有兑换码福利放送,更有后续作品预告,这一系列动态对玩家而言极具吸引力,下面就为大家详细介绍。
领取
抽卡监狱2新春礼包码及兑换指南
抽卡监狱2凭借其独特的抽卡机制与多线结局玩法,成为近期备受关注的策略生存游戏。玩家需在监狱环境中通过抽卡获取资源,与NPC建立关系并达成不同结局,新春活动更推出限时礼包助力冒险。
领取
迪士尼梦幻王国11月礼包码合集
这里为您整理了一份迪士尼梦幻王国2025年11月的有效礼包码合集,输入即可兑换传奇宝箱、钻石等丰富奖励。所有礼包码均需在2025年11月28日0:00前使用,每个码仅可兑换一次,请务必抓紧时间。
领取
我的勇者11月20日更新来袭热血冒险火力全开
2025年11月20日我的勇者迎来重磅更新,全新魂契武器、先祖试炼、限定宠物原型机龙等精彩内容登场,还有符文优化、一键连招等实用功能上线,新服“灵魂誓约”也同步开启。勇者们快抓住这次更新契机,探索新玩法,提升实力,开启全新冒险之旅。
领取
见习猎魔团福利大汇总
在见习猎魔团冒险中,善用福利资源能极大提升游戏体验。游戏准备了长期礼包码、周礼包码、关注礼包、直播福利及 TapTap 专属福利等多样资源。本文将详细梳理各类礼包码及获取途径,还有兑换码使用方法,助各位猎魔人轻松获取福利,畅享游戏。
领取
王者对决立冬礼包内容与获取方式
初冬已至,王者对决为各位指挥官精心筹备了立冬专属福利。两个限时礼包码重磅登场,符文碎片、海量金币和招募券等实用资源一应俱全,让你在寒冬征程中物资满满、战力飙升。下面为你详细揭秘礼包内容与兑换攻略。
领取